Premium CAD PCB Layout Design Consultancy
Elevate your designs with our expert CAD PCB layout services for simple and high-end solutions.
Exceptional quality and client satisfaction.
★★★★★


UK
Expert PCB Design Consultancy
At Cad extreme, we specialise in everything from simple 2 layer boards, to complex 30+ layer high speed digital and analogue designs. Using the latest matched length / controlled impedance techniques, we bring precision and innovation to your electronic projects.
100+
Products Designed






Expert PCB Design
High-end CAD PCB layout design consultancy, delivering precision and excellence in every project.
Custom Design Solutions


Tailored PCB layouts that meet your specific requirements with unmatched quality and attention to detail.


Consultancy Services
Expert guidance and strategic support helping you bring your projects to life.
Collaborative design process ensuring your vision is realised with precision and efficiency.
Innovative Design Approach
Our Services


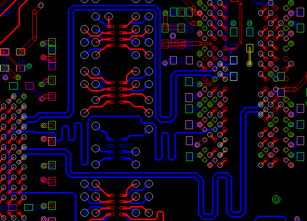
High Speed Designs
We specialise in designing PCBs that support high-speed signal integrity. This includes implementing controlled impedance and carefully matched trace lengths.
By using a specified stack-up, optimised trace geometries and strict routing rules, we maintain tight impedance tolerances. We also ensure minimal length mismatches across differential pairs and other critical nets, helping you achieve reliable performance in high-speed applications.


Client Success
PA communications (London Underground mind the Gap)
Psion
Aculab
kelvin Hughes (Sonar)
Meggitt Aerospace (Switzerland)
Sensoptics
Optasense
CSR plc (Cambridge Silicon Radio)
Olympus Cameras
IX Cameras (slow mo)
Spark Product Innovation
We work closely with our clients and PCB manufacturers to determine the most suitable stack-up from the outset of each project.
While blind and buried vias can offer significant advantages in complex designs, we only incorporate them when absolutely necessary, considering their additional cost and potential impact on long-term reliability.Our aim is always to strike the right balance between performance and practicality.
Blind And Buried Vias
I worked with Phill on numerous jobs, from complex multi-layer high speed digital boards to quick turn-around dev. units. He would be my first call on every design project.
As well as his PCB expertise, Phill would always bring much more to a project. He would offer a multitude of labour saving tips to all elements of the design cycle. His wide range of CAD skills across multiple tool chains is also impressive.
Always eager and keen to further his knowledge and experience, Phil is a valuable addition to any design team.
★★★★★


Production Manager - Racelogic
John Williamson
CONSULTANCY
Expert CAD PCB layout design for businesses.
CAPABILITIES AND SERVICES
Contact
info@cadextreme.com
© 2025. All rights reserved.
PCB Layout Designs 50 LAyers+
Rigid, Flex, Flex-rigid, HDI, High-speed, Power boards
Blind/buried vias
Library Creation
Project migration
Schematic updates
3d modeling and technical drawing
Siemens PADs (PCB)
Cadence Allegro (PCB)
Altium (PCB)
SolidEdge (3d)
Solidworks (3d)
Autocad (2d)
main software supported